Química
Actividades
Actividades formulación inorgánica
actividades_formulación inorgánica.pdf
Actividades temario fq eso3
cambios químicos y sus repercusiones_final.pdf
cambios químicos y sus repercusiones_interior.pdf
elementos y compuestos_final.pdf
elementos y compuestos_interior.pdf
estructura atómica_final.pdf
estructura atómica_interior.pdf
la diversidad de la materia_interior.pdf
materia y partículas_final.pdf
materia y partículas_interior.pdf
medida y método científico_final.pdf
medida y método científico_interior.pdf
teoría atómico molecular_final.pdf
teoría atómico molecular_interior.pdf
Artículos lectura
El metal predicho
el metal predicho.pdf
El primer metal
el primer metal.pdf
El séptimo metal
el séptimo metal.pdf
Didáctica
Cantidad de materia
cantidad de materia.pdf
Electrolisis
electrolisis del NaCl.pdf
Entalpías y entropías
entalpías y entropías.pdf
Equivalente gramo
cálculo equivalente gramo_ácido-base.pdf
Estequiometría
ajuste por el método de las cajas.pdf
estequiometría_tutorial.pdf
reactivo limitante_Tyler DeWitt.pdf
reactivo limitante.pdf
rendimiento de una reacción química.pdf
Leyes de los gases
gases ideales.pdf
ley de avogadro.pdf
ley generalizada.pdf
leyes de los gases.pdf
Modelos atómicos
configuraciones electrónicas (txt).pdf
modelo bohr (mc).pdf
modelo mecano-cuántico (txt).pdf
modelo mecano-cuántico_1 (mc).pdf
modelo mecano-cuántico_2 (mc).pdf
modelo rutherford_1 (mc).pdf
modelo rutherford_2 (mc).pdf
modelo thomson (mc).pdf
teoría atómica (mc).pdf
Notación de Lewis
notación de lewis-ejercicios.pdf
notación de lewis.pdf
Reacciones químicas
ejemplos reacciones químicas_01.pdf
ejemplos reacciones químicas_02.pdf
Reglas de Slater
reglas de slater.pdf
Símbolos químicos
etimología símbolos químicos.pdf
nomenclatura símbolos químicos.pdf
Tabla periódica
01.- clasificación periódica (mc).pdf
02.- propiedades periódicas (mc).pdf
Experimentos
Cristalización
crecimiento de cristales.pdf
cristalización sulfato de cobre.pdf
sal de mar.pdf
sublimación del iodo.pdf
Cromatografía
cromatografía de la clorofila.pdf
Difusión
difusión de los gases.pdf
partículas en movimiento.pdf
Electrolisis
electrolisis del agua.pdf
electrólisis del cloruro de cobre (II).pdf
electrolisis del cloruro de sodio.pdf
reacción de intercambio (cobre-cinc).pdf
reacción de intercambio (plata-cobre).pdf
Gases
construye una fuente.pdf
el vaso invertido.pdf
los gases ocupan todo el volumen.pdf
los gases.pdf
propiedades de los gases 1.pdf
propiedades de los gases 2.pdf
un recipiente que se comprime.pdf
una botella a chorro.pdf
Gráficas calentamiento-enfriamiento
gráfica calentamiento_enfriamiento del naftaleno.pdf
Instrumentos
cómo hacer un filtro.pdf
cómo se utiliza la balanza.pdf
Material
identifica el material de laboratorio.pdf
Mezclas
mezcla de limaduras hierro, arena y sal común.pdf
mezcla de limaduras hierro, azufre y sal común.pdf
Productos naturales
extracto de lavanda.pdf
extracto oleoso de espliego.pdf
Reacciones
descomposición carbonato de cobre.pdf
fabricación de jabón.pdf
obtención de un ester.pdf
pràctica 1.1.1_identificación amoniaco.pdf
pràctica 1.1.2_identificación acetato.pdf
pràctica 1.1.3_identificación carbonato.pdf
pràctica 2.1.1_identificación plomo con cromato.pdf
pràctica 2.1.2_identificación plomo con ioduro.pdf
pràctica 3.1.2.1_identificación cobre con amoniaco.pdf
pràctica 4.1.1_identificación ioduro formación iodo.pdf
pràctica 4.2.1_identificación oxalato.pdf
retraso reacción yodo-almidón.pdf
Seguridad
cuida tu laboratorio.pdf
seguridad en el laboratorio.pdf
Formularios
Datos físico-químicos
datos físico-químicos.pdf
Entalpías y entropías
entalpías y entropías.pdf
Listado de aniones
listado aniones.pdf
Listado de compuestos comunes
listado compuestos comunes.pdf
Masas atómicas
tabla_masas atómicas.pdf
Mapas conceptuales
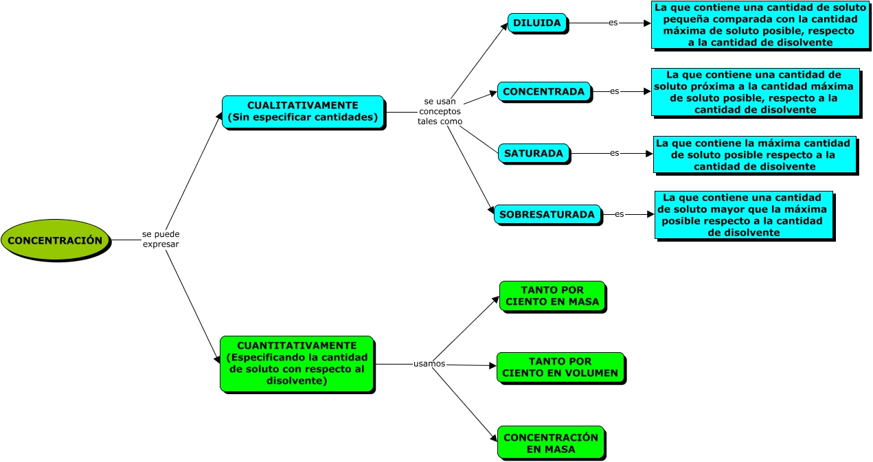
Concentración de una disolución
CmapToolsTrademark.gif
concepto concentración.cmap
concepto concentración.html
concepto concentración.jpg
Configuración electrónica
CmapToolsTrademark.gif
configuración electrónica.cmap
configuración electrónica.html
configuración electrónica.jpg
configuración electrónica.pdf
Elementos químicos
CmapToolsTrademark.gif
distribución_elementos.cmap
distribución_elementos.html
distribución_elementos.jpg
distribución_elementos.pdf
Elementos y compuestos
CmapToolsTrademark.gif
definición de compuesto químico.cmap
definición de compuesto químico.html
definición de compuesto químico.jpg
definición de compuesto químico.pdf
definición de elementos y compuestos.cmap
definición de elementos y compuestos.html
definición de elementos y compuestos.jpg
definición de elementos y compuestos.pdf
otra definición de elementos y compuestos.cmap
otra definición de elementos y compuestos.html
otra definición de elementos y compuestos.jpg
otra definición de elementos y compuestos.pdf
Formulación
CmapToolsTrademark.gif
hidruros.cmap
hidruros.html
hidruros.jpg
significado de la fórmula química.cmap
significado de la fórmula química.html
significado de la fórmula química.jpg
Fusión y fisión nuclear
alfa.jpg
beta.jpg
carbono-14.url
CmapToolsTrademark.gif
Fision nuclear.url
Fision y fusion nuclear.url
fision_nuclear.jpg
fusion nuclear y elementos.url
fusion_fision.cmap
fusion_fision.html
fusion_fision.jpg
fusion_fision.pdf
fusion.jpg
gamma.jpg
krypton_tube.jpg
project.idx
radioisotopos.gif
radioisotopos.url
xenon_tube.jpg
.cmapthumbs
21NP34Q58-57F9PY-2XR.gif
21NP34Q58-C801CS-2XT.gif
21NP34Q59-16HRN9K-2XY.gif
21NP34Q59-914954-2Y0.gif
21NP34Q5B-1GWLYGT-2Y4.gif
21NP34Q5B-7ZTWSQ-2Y6.gif
21NP34Q5C-1G754F1-2YD.gif
21NP34Q5C-21SBGB2-2YB.gif
21NP34Q5D-XR9WRS-2YL.gif
21NP34Q5F-16MBMZ1-2YS.gif
21NP4VGTR-RQQDST-10Q.gif
Materia (concepto)
CmapToolsTrademark.gif
la materia.cmap
la materia.html
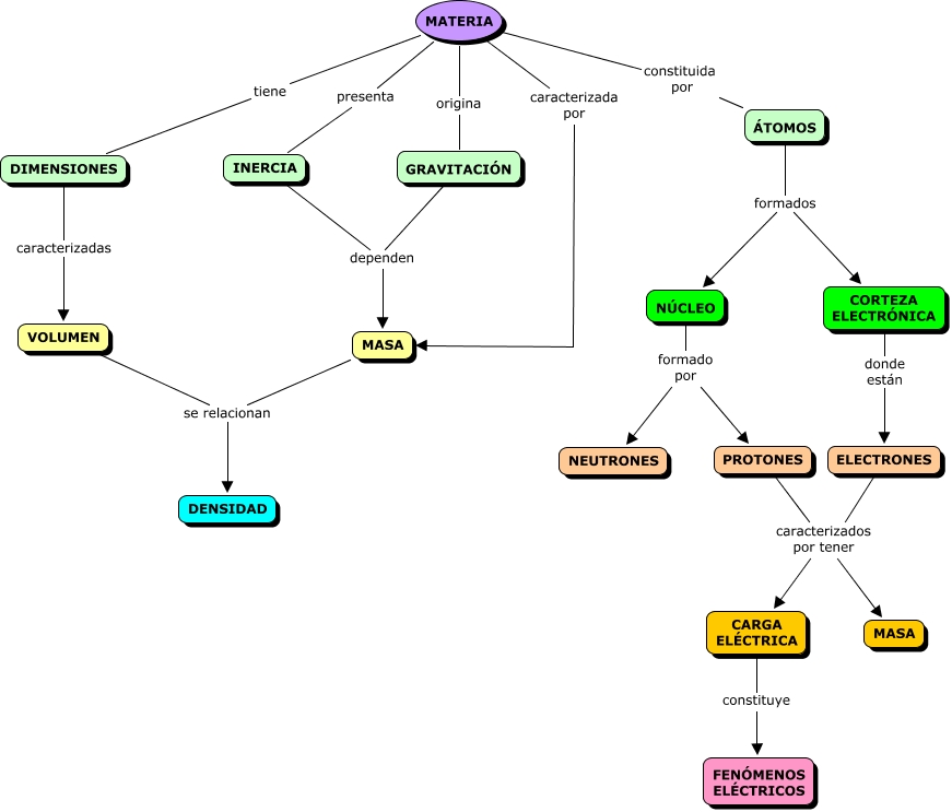
la materia.jpg
la materia.pdf
Materia (propiedades)
CmapToolsTrademark.gif
propiedades de la materia_01.cmap
propiedades de la materia_01.html
propiedades de la materia_01.jpg
propiedades de la materia_01.pdf
propiedades de la materia_02.cmap
propiedades de la materia_02.html
propiedades de la materia_02.jpg
propiedades de la materia_02.pdf
Materia (sistema material)
CmapToolsTrademark.gif
ejemplos_coloides.jpg
sistema material.cmap
sistema material.html
sistema material.jpg
teorías sobre la materia.jpg
Materia (sustancias puras)
CmapToolsTrademark.gif
sustancias puras.cmap
sustancias puras.html
sustancias puras.jpg
sustancias puras.pdf
Materia (teorías)
CmapToolsTrademark.gif
teorías sobre la materia.cmap
teorías sobre la materia.html
teorías sobre la materia.jpg
teorías sobre la materia.pdf
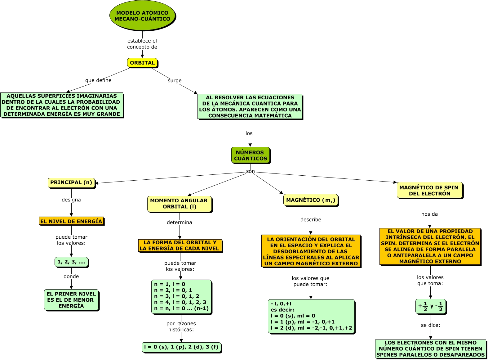
Modelos atómicos
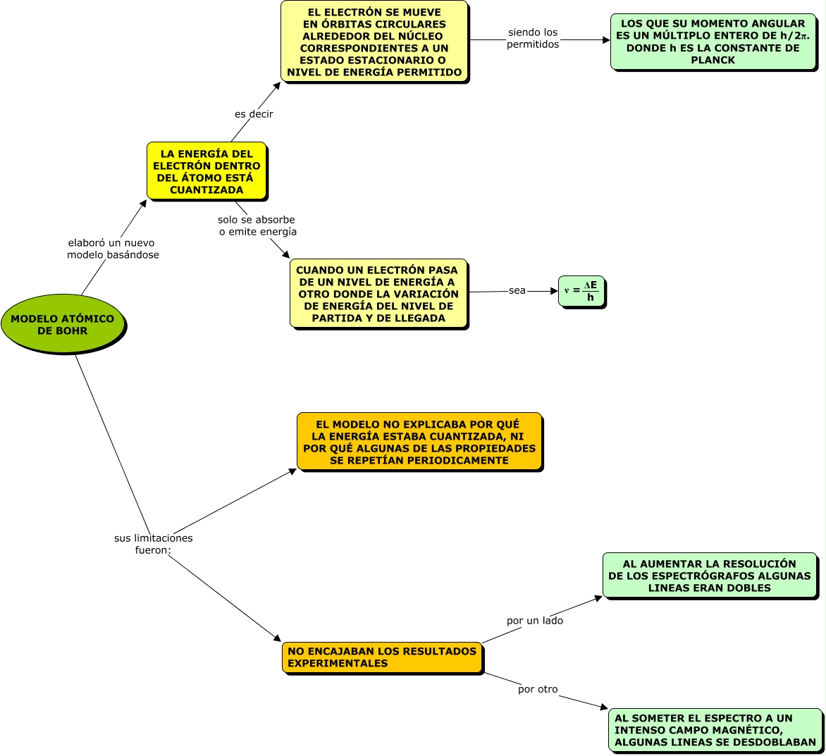
bohr.cmap
bohr.html
bohr.jpg
bohr.pdf
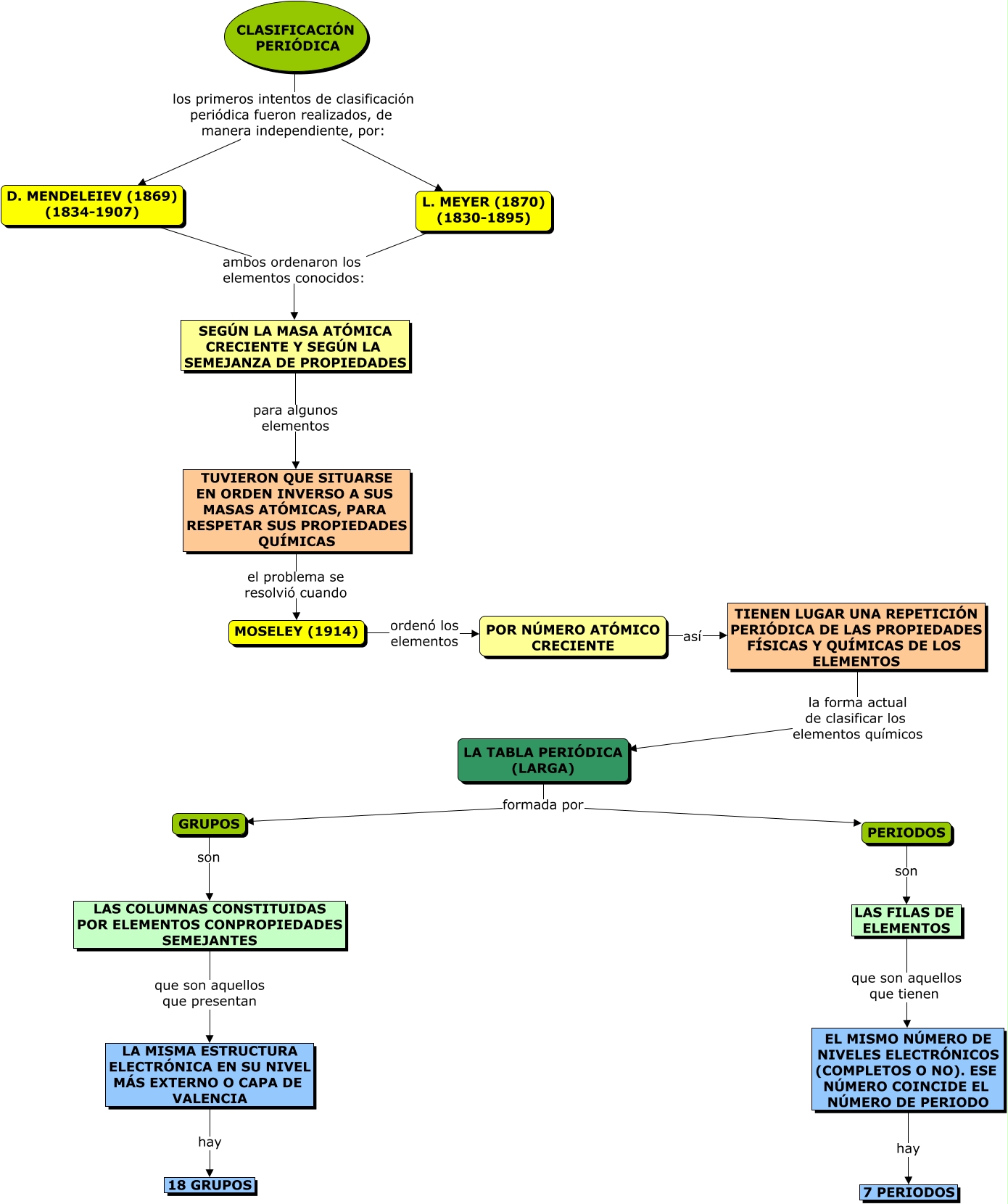
clasificación periódica.cmap
clasificación periódica.gif
clasificación periódica.html
clasificación periódica.jpg
clasificación periódica.pdf
cloruro de sodio_03.jpg
CmapToolsTrademark.gif
configuraciones electrónicas.cmap
configuraciones electrónicas.html
configuraciones electrónicas.jpg
diagrama de moeller.gif
enlace metálico_01.png
estructura diamante_01.jpg
estructura grafito_01.jpg
estructura_dióxido de silicio.jpg
formas de agrupar átomos.html
formas de agrupar átomos.jpg
mecano cuántico.cmap
mecano cuántico.html
mecano cuántico.jpg
mecano_cuántico.pdf
números cuánticos.html
números cuánticos.jpg
números cuánticos.pdf
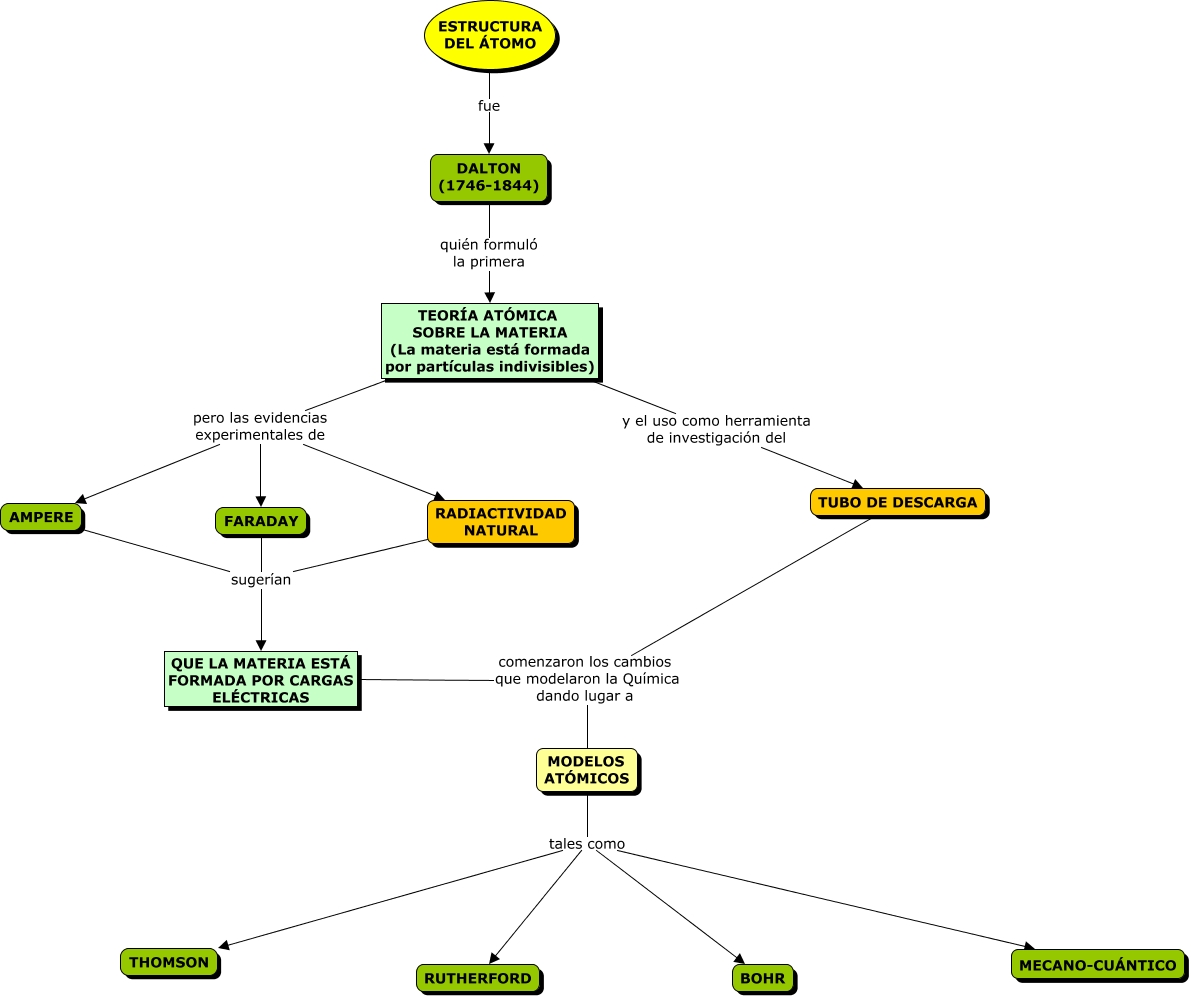
primeras teorías atómicas.cmap
primeras teorías atómicas.html
primeras teorías atómicas.jpg
project.idx
propiedades periódicas.cmap
propiedades periódicas.html
propiedades periódicas.jpg
propiedades periódicas.pdf
rutherford_1.cmap
rutherford_1.html
rutherford_1.jpg
rutherford_1.pdf
rutherford_2.cmap
rutherford_2.html
rutherford_2.jpg
Rutherford_2.pdf
Teoria atómica.cmap
Teoria atómica.html
Teoria atómica.jpg
teoria atómica.pdf
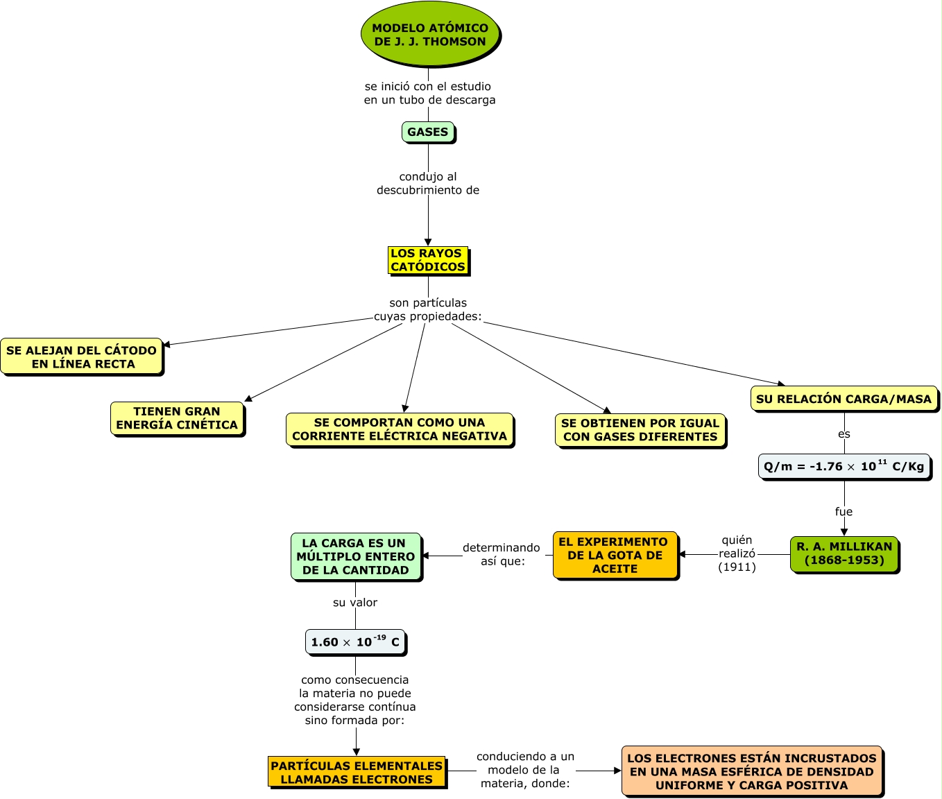
Thomson.cmap
Thomson.html
Thomson.jpg
Thomson.pdf
.cmapthumbs
21NR7WLRL-22H7RB3-3FG.gif
21NR7WLRL-274SY1K-3FC.gif
21NR7WLRL-WCP7LZ-3FJ.gif
21NR7WLRN-18TG0RC-3FV.gif
21NR7WLRN-2BJ01C7-3FX.gif
21NR7WLRP-1MRVLVT-3G3.gif
21NR7WLRQ-1YD5396-3G9.gif
21NR7WLRQ-NPP135-3G7.gif
21NR7WLRR-1X6NZDF-3GH.gif
21NR7WLRR-GJ1H8M-3GC.gif
21NR7WLRS-14Y6XXD-3GK.gif
21NR7WLRV-27S5JLB-3GY.gif
21NR7WLRV-MC5X2X-3H0.gif
21NR7WLRW-1WWCRPN-3H6.gif
21NR7WLRX-17TG8VC-3HG.gif
21NR7WLRX-F4Z4RZ-3HD.gif
21NR7WLRY-1QQ856P-3HQ.gif
21NR7WLRY-NBV9B4-3HL.gif
21NR7WLRZ-D57Y56-3HX.gif
21NR7WLRZ-ZMTDMG-3HS.gif
21NRDRV6K-10G4G99-ZP.gif
21NRNTP28-GTB5BX-XJ.gif
21NRNTP2B-G804P-XL.gif
21NRNTP2C-1B7M037-XS.gif
21NRNTP2C-240SQ6-XQ.gif
21NRNTP2D-1KZQMY3-XX.gif
21NRNTP2D-6PL8ZW-XV.gif
21NRNTP2G-RHMVDJ-Y3.gif
Procesos naturales
CmapToolsTrademark.gif
procesos naturales.cmap
procesos naturales.html
procesos naturales.jpg
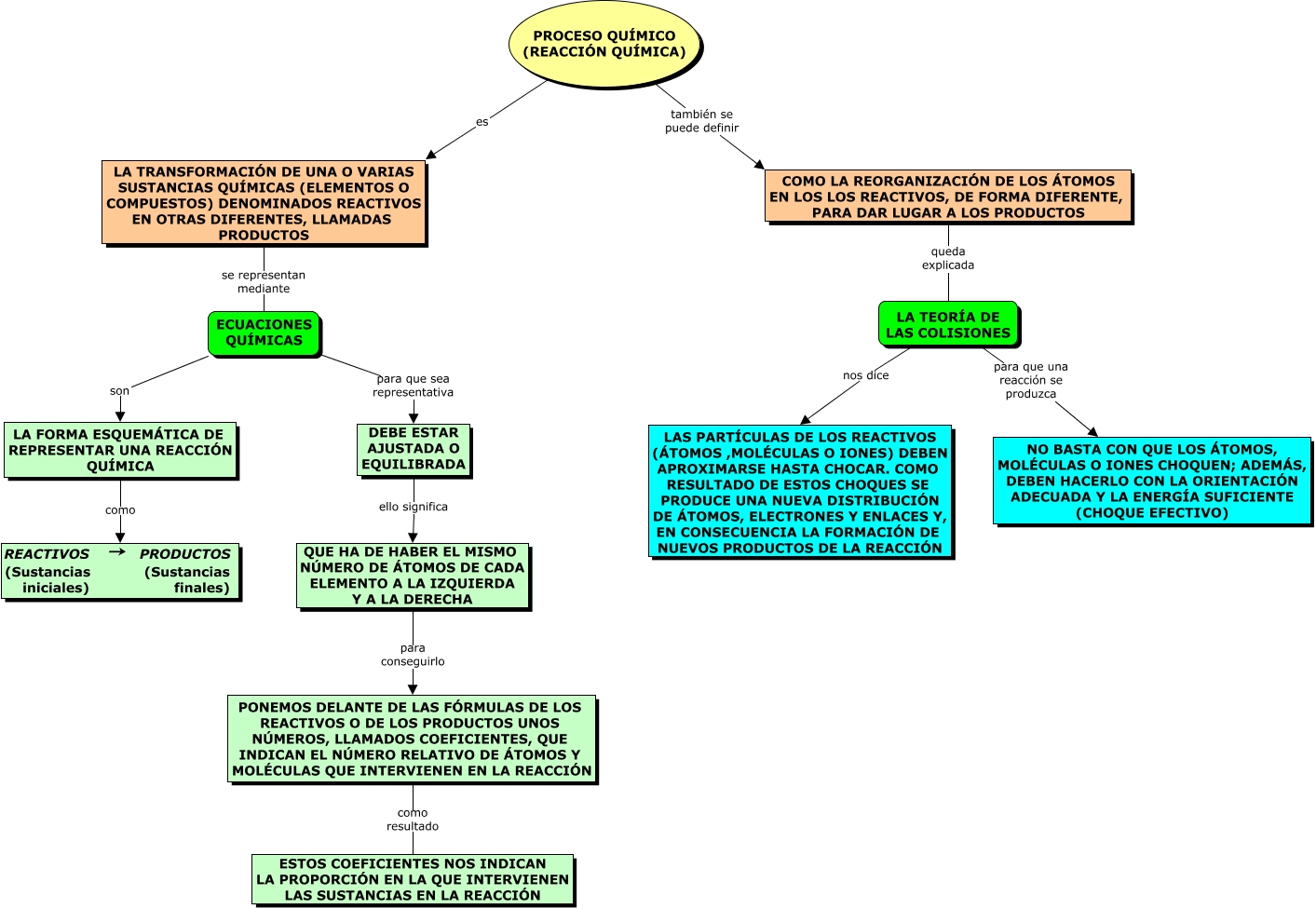
Reacción química
CmapToolsTrademark.gif
reacción química.cmap
reacción química.html
reacción química.jpg
Tabla Periódica
cloruro de sodio_03.jpg
CmapToolsTrademark.gif
enlace metálico_01.png
enlace metálico.jpg
estructura diamante_01.jpg
estructura grafito_01.jpg
estructura_dióxido de silicio.jpg
formas de agrupar átomos.cmap
formas de agrupar átomos.html
formas de agrupar átomos.jpg
project.idx
Trabajo en laboratorio
trabajo laboratorio.cmap
trabajo laboratorio.html
trabajo laboratorio.jpg
trabajo laboratorio.pdf
Mathematica
busqueda estructura molecular.nb
busqueda estructura molecular.pdf
datos quimicos.nb
datos quimicos.pdf
escritura formulas químicas.nb
escritura formulas químicas.pdf
escritura moléculas y propiedades.nb
escritura moléculas y propiedades.pdf
reacciones químicas.nb
reacciones químicas.pdf
representación molecular 2D.nb
representación molecular 2D.pdf
representación molecular 3D.nb
representación molecular 3D.pdf
Prácticas
aislamiento de niquel del alambre nicromo.pdf
cloruro de cobre (II) anhidro.pdf
cómo hacer carbonato de sodio.pdf
obtención del carbonato de calcio.pdf
obtención del cromo (III) a partir del cromato.pdf
obtención del sulfato de cobre (II).pdf
química del cobre.pdf
Problemas resueltos
Cálculos cantidad de materia
cálculo_cantidad materia.pdf
Cálculos de concentraciones
cálculo concentraciones_molaridad.pdf
cálculo concentraciones_t3_fq3.pdf
cálculo concentraciones_tanto por ciento masa y volumen.pdf
Cálculos estequiométricos
cálculos estequiométricos.pdf
Equivalente gramo
cálculo equivalente gramo_ácido-base.pdf
cálculo equivalente gramo_redox.pdf
Exámenes selectividad química resueltos
Quimica 1998.pdf
Quimica 2001.pdf
Quimica 2002.pdf
Quimica 2003.pdf
Quimica 2004.pdf
Quimica 2008.pdf
Quimica 2009.pdf
Quimica 2010.pdf
Química 2011.pdf
Quimica 2012.pdf
Isótopos
problemas de isótopos.pdf
Problemas redox
problemas redox_001_01.pdf
problemas redox_001_02.pdf
problemas redox_002.pdf
problemas redox_003.pdf
problemas redox_004.pdf
problemas redox_005_01.pdf
problemas redox_005_02.pdf
problemas redox_006.pdf
problemas redox_007_01.pdf
problemas redox_007_02.pdf
problemas redox_008_01.pdf
problemas redox_008_02.pdf
problemas redox_009_01.pdf
problemas redox_009_02.pdf
problemas redox_010_01.pdf
problemas redox_010_02.pdf
problemas redox_011_01.pdf
problemas redox_011_02.pdf
problemas redox_012.pdf
problemas redox_013_01.pdf
problemas redox_013_02.pdf
problemas redox_013_03.pdf
problemas redox_013_04.pdf
problemas redox_013_05.pdf
problemas redox_013_06.pdf
problemas redox_014_01.pdf
problemas redox_014_02.pdf
problemas redox_014_03.pdf
problemas redox_014_04.pdf
problemas redox_015_01.pdf
problemas redox_015_02.pdf
problemas redox_016_01.pdf
problemas redox_016_02.pdf
problemas redox_017_01.pdf
problemas redox_017_02.pdf
problemas redox_018.pdf
problemas redox_019.pdf
problemas redox_020.pdf
problemas redox_021.pdf
problemas redox_022_01.pdf
problemas redox_022_02.pdf
problemas redox_023_01.pdf
problemas redox_023_02.pdf
problemas redox_024_01.pdf
problemas redox_024_02.pdf
problemas redox_025.pdf
problemas redox_026.pdf
problemas redox_027.pdf
problemas redox_028_01.pdf
problemas redox_028_02.pdf
problemas redox_028_03.pdf
problemas redox_029.pdf
problemas redox_030.pdf
problemas redox_031.pdf
problemas redox_032.pdf
problemas redox_033.pdf
problemas redox_034.pdf
problemas redox_035.pdf
problemas redox_036.pdf
problemas redox_037.pdf
problemas redox_038.pdf
Problemas resueltos de química
Ejercicios resueltos quimica. 2º Bachillerato.pdf
Problemas y cuestiones de las olimpiadas de química.pdf
Recursos (urls)
leyes de los gases.txt
medida masa, volumen, densidad y temperatura.txt
teoría cinética.txt
Transparencias
Actividad de los metales
actividad metales.png
Agua
agua_dipolo.PNG
propiedades generales del agua.pdf
Cantidad de materia
esquema transformación gramos_moles_partículas.pdf
Carbono 14
carbono 14.pdf
datacion de fosiles.pptx
guión datación de fósiles.pptx
Carga eléctrica
electrización materia por frotamiento.pdf
guión experiencias electrostática.pdf
instrumentos para observar la carga eléctrica.pdf
ionización materia.pdf
métodos de electrización por contacto.pdf
métodos de electrización por induccion.pdf
métodos de electrización_desarrollo.pdf
métodos_electrización_esquema.pdf
modelo carga eléctrica.pdf
Compuestos químicos
amoniaco y metano.pdf
cloruro de hidrógeno.pdf
el agua.pdf
propiedades compuestos moleculares covalentes.PNG
Configuración electrónica
anomalías en la configuración electrónica.pdf
diagrama de moeller.pdf
Disoluciones
tipos disoluciones.PNG
Elementos químicos
grupo 01_alcalinos.pdf
grupo 17_halógenos.pdf
grupo 18_gases nobles.pdf
metales y no metales en la tabla periódica.PNG
Elementos químicos (propiedades)
elementos alcalinos_propiedades físicas.PNG
elementos alcalinos_reactividad.PNG
elementos alcalinotérreos_propiedades físicas.PNG
elementos alcalinotérreos_reactividad.PNG
elementos halógenos_propiedades físicas.PNG
Enlace covalente
porcentajes caracter iónico.png
Enrase bureta
enrase bureta_correcto.png
enrase bureta_incorrecto.png
Escalas de temperatura
ecuaciones para transformar temperaturas.pdf
fundamentos escala de temperaturas.pdf
Estados de la materia
estados de la materia.PNG
Estructuras cristalinas
Agua
estructura_estados físicos del agua.PNG
Carbono
diamante.jpg
grafito.jpg
Cloruro de sodio
cloruro de sodio.jpg
Cristales covalentes
cristales covalentes.pdf
Cuarzo y cloruro de sodio
cuarzo y cloruro de sodio.pdf
Dióxido de silicio
estructura_dióxido de silicio.jpg
Gases
características de los gases.pdf
compresibilidad de los gases.pdf
difusión gaseosa.pdf
Hipótesis Avogadro
esquema transformación gramos_moles_partículas.pdf
hipótesis de avogadro.pdf
reacciones químicas según avogadro_1.pdf
reacciones químicas según avogadro_2.pdf
Identificación de los átomos
cómo se identifican los átomos.pdf
Indicadores ácido-base
rango pH fenolftaleina.png
Isótopos
carbono 14.pdf
isótopos.pdf
Material laboratorio
material laboratorio.jpg
Modelos atómicos
Modelo de Bohr
modelo atómico de bohr.pdf
Modelo de Dalton
conclusiones de la teoría atómica de dalton.pdf
ejemplos según dalton.pdf
experiencias que cuestionan la hipótesis atómica de Dalton.pdf
modelo atómico de dalton.pdf
reacciones químicas según dalton.pdf
teoría atómica de dalton.pdf
Modelo de Rutherford
experiencia rutherford.pdf
modelo atómico de rutherford con chadwick.pdf
modelo atómico de rutherford.pdf
Modelo de Sommerfeld
modelo atómico de sommerfeld.pdf
Modelo de Thomson
modelo atómico de thomson.pdf
Primeras teorías atómicas
primeras teorías atómicas.jpg
Mol
esquema transformación gramos_moles_partículas.pdf
Nomenclatura química
etimología elementos químicos.pdf
nomenclatura símbolos químicos.pdf
Números cuánticos
números cuánticos.pdf
Orbitales atómicos
imágenes de orbitales.pdf
tipos de orbitales.pdf
Reacciones químicas
ejemplos de reacciones químicas.pdf
Sistemas materiales
diferencias entre mezclas y compuestos.pdf
métodos de separación.pdf
Solubilidad
curvas solubilidad.pdf
solubilidad de compuestos iónicos.png
Tabla periódica de los elementos
átomos aislados.pdf
caracter metálico de los átomos.pdf
cristales metálicos_elementos metálicos.pdf
enlaces covalentes_elementos no metálicos.pdf
estabilidad química de los átomos.pdf
formación moléculas_elementos no metálicos.pdf
grupo_01-elementos alcalinos.pdf
grupo_17-halógenos.pdf
grupos y periodos.pdf
propiedades de los metales y no metales.pdf
tp Dayah Michael.PNG
unidad masa atómica.pdf
Tipos de disoluciones
tipos disoluciones.PNG
Tubo de descarga
propiedades electrón-protón-neutrón.pdf
tubo de descarga.pdf
Videos
videos.html